Examen Final - 75.09. Análisis de la Información - 15/12/2008 [Foros-FIUBA::Wiki]
 

Examen Final - 75.09. Análisis de la Información - 15/12/2008

Cátedra: Gonzalez
Fecha: Segundo cuatrimestre 2008
Día: 15/12/2008

Enunciado

Empresa: Venta de automóviles “CochesJoya“

La compañía vende coches de segunda mano. Los coches los suministran distintos proveedores. Interesa conocer para cada coche su marca, modelo, matricula, precio de compra, precio de venta, etc.

Los coches pueden ser Sedanes, Hatchback, Coupé y Todo terreno; podría haber necesidad de incorporar nuevo modelo según lo dictamine el mercado.

Los coches pueden necesitar ser reparados, con lo que se tiene que tener un control de las reparaciones hechas, que pueden ser mecánicas, de chapa o eléctricas.

En la empresa existen dos tipos de vendedores: asalariados y a comisión. De los asalariados interesa conocer su salario, mientras que los a comisión, interesa la cantidad de coches vendidos.

Se necesita tener un registro de los clientes, tanto de los que han comprado coches como de los interesados en algún tipo de coche, que podrán hacer reservas. Los coches pueden estar en distintos salones de venta, y debemos saber en todo momento donde se encuentra cada coche.

Se necesita gestionar las ventas de coches, las reparaciones de los mismos y la compra de los mismos a los proveedores.

La Gcia. Ventas deberá poder consultar que cliente compró cierto coche; además, diariamente recibirá un listado con los coches que se encuentran en stock en un momento dado.

Punto I

Aplicando el enfoque de Análisis Orientado a Objetos, se pide realizar:

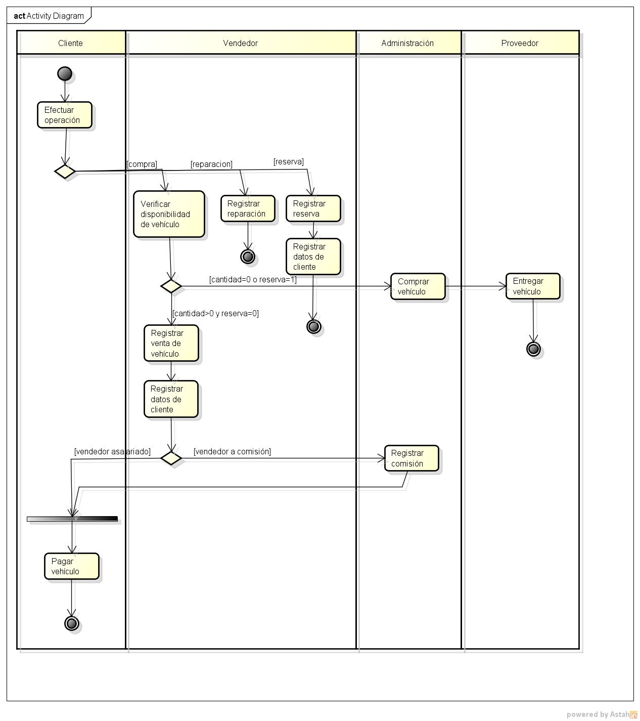
  1. Modelo de negocio.
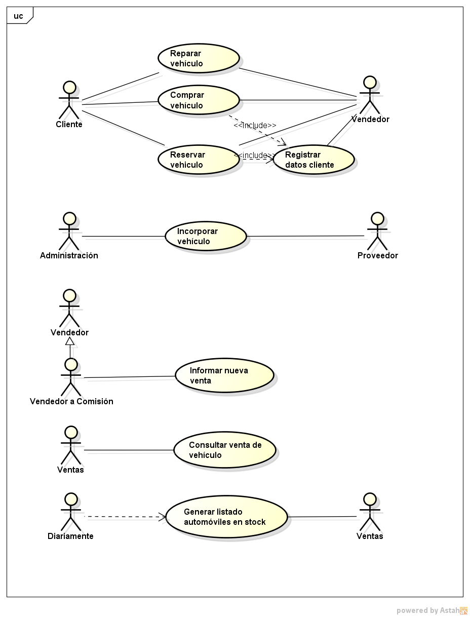
  2. Diagrama de casos de uso.
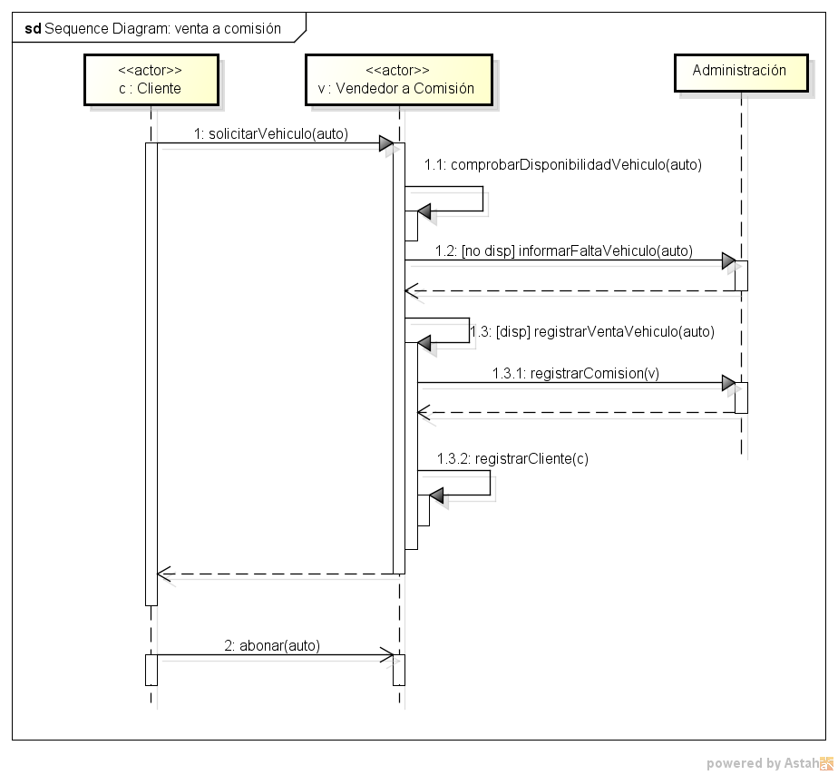
  3. Diagrama de secuencia para un escenario a elección.

Punto II

  1. Identificación de clases. Tarjetas CRC.
  2. Explicite en una matriz los hitos de RUP, objetivos de cada hito, productos obtenidos en cada hito y consideraciones a los mismos.

Resolución

Punto I

Archivo astah: 20081215.rar

Modelo de Negocio Diagrama de casos de uso Diagrama de secuencia para venta a comisión

Punto II

  1. Luego de obtener un listado de clases candidatas, se elabora una tarjeta CRC (Collaboration Responsibility Card) para cada una de ellas. La misma contiene: nombre de la clase, superclase, subclases, responsabilidades (no más de 3 o 4), y colaboraciones (clases con las que esta clase interactúa para cumplir sus responsabilidades). A continuación, se define un escenario (que puede ser, por ejemplo, un caso de uso), y en una sesión de trabajo donde se juntan analistas, diseñadores y usuarios, se refinan las clases, agregando o quitando responsabilidades o colaboraciones.
materias/75/09/final_20081215.txt · Última modificación: 2013/12/09 01:18 por loonatic
 
Excepto donde se indique lo contrario, el contenido de esta wiki se autoriza bajo la siguiente licencia: CC Attribution-Noncommercial-Share Alike 3.0 Unported


Recent changes RSS feed Donate Powered by PHP Valid XHTML 1.0 Valid CSS Driven by DokuWiki